
做有心父母,科学养育孩子
——
《全脑教养法》第四次线上读书会

记忆是什么?通常,人们认为记忆像是大脑里面的抽屉,我们回忆的时候,就去找那个抽屉,然后拉开从抽屉里翻出记忆的事情。其实不然,记忆还真不是这么简单的事情。
大家好,欢迎来到《全脑教养法——拓展儿童思维的12项革命性策略》无忧养育线上系列读书会。读书会的带领者是郭毅老师,郭老师是中国心理卫生协会会员儿童发展咨询师,国际语境行为科学协会中国分会(CACBS)会员,同时也是一名国家二级心理咨询师,咨询取向为接纳承诺疗法。

读书会将在每周二(10月25日,11月1日,11月8日)的晚上七点半在“曼德福无忧岛”的视频号与大家见面。2022年10月18日是第四次线上读书会。在学习的过程中,有书中精彩内容的朗读,也有感悟分享,还会结合书中的内容做一些练习。接下来让我们一起回顾那天的精神内容——给孩子建立完整的心理拼图——整合记忆。
一、记忆的故事
放学后,爸爸开车接3岁的小阳回家,小阳坐在后座的儿童安全椅上。突然,车发生了追尾。“哐”的一声,车震了一下。小阳吓了一跳,被吓哭了。
由于爸爸要处理这个事情,就打电话让妈妈赶快过来照顾孩子。爸爸跟小阳说,你在车上等会儿,妈妈一会儿就来,就去处理事故了。过一会儿,妈妈来了。孩子一见到妈妈,马上哭着让妈妈抱,妈妈赶紧解开安全带,抱起孩子。

这时,妈妈没有说,“没关系,没事的……”,也没有回避说这个事情。反而,妈妈开始跟孩子复述刚才发生的事情经过:
幼儿园放学了,爸爸开车接小阳,一路上你们俩在车里聊天,很开心。对不对?
然后,爸爸的车被后面的车撞了一下,所以你听到“哐”的一声,小阳都坐不住了,玩具小车没拿住,也掉了。小阳这个时候,被吓了一大跳,对不对?
然后,爸爸马上下车看是怎么回事,这时小阳叫爸爸,爸爸也没有理你了,你就更害怕了,而且很担心爸爸,对不对?
你想下车跟爸爸一起,也想捡起座位下面的玩具小车,但是你被安全带绑着下不来,你就更着急了,是不是?
后来,你哭了,希望爸爸看到你,想让爸爸赶快抱抱你,是不是?
后来,爸爸给你捡起了小汽车,但还是不抱你,让你等妈妈来,但你不知道妈妈什么时候来,所以越来越害怕,是不是?
再后来,没过多久,妈妈就来了,妈妈抱着你,安慰你,你觉得好多了,也不太害怕,对吗?
妈妈抱着你看着爸爸和后面的叔叔说话,你看到爸爸和叔叔有说有笑的,还握了握手,像好朋友似的,你就放心多了。你本来对爸爸和咱们家的车是有一点点担心的,对不对?
再后来,爸爸跟你说,咱们家的车屁股被撞了一个大坑,不过,送到修车场,过两天就能修好了,又会和以前一样了,你就更放心了,对不对?
这位妈妈知道,在她到来之前,孩子肯定是害怕的,不知道发生了什么,是右脑的情绪在支配她,所以她需要跟孩子复盘这个吓人的事件,帮孩子理解事情的全貌,连接左右脑,从而平复孩子的情绪。经过复盘,妈妈可以帮助孩子在左脑里知道发生了什么。左脑按照时间顺序把发生的事情串起来,并帮助孩子把自己右脑中产生的害怕、着急、担心的情绪跟发生的事情联系上。
这样连接后,孩子的情绪就落地了。如果妈妈没有帮助孩子整合,小阳的恐惧情绪可能会遗留下来。比如,以后可能会害怕待在车里;或者跟爸爸单独待在一起就隐隐地担心;或者听不得“嘭”的碰撞声音等。每个孩子的表现可能会不一样。这个故事涉及到今天咱们学习的两种记忆方式:外显记忆和内隐记忆。
二、内隐记忆和外显记忆
记忆是过去影响现在的方式。按照是否意识到,可以将记忆分为外显记忆和内隐记忆。我们能记起的事情,学习上需要背下来的知识,这都是外显记忆。外显记忆指在意识层面回想起的过去的经验。除了我们能意识到自己记住了什么的这种记忆,还有一种没有意识的自动记忆,就是内隐记忆。例如,小阳在撞车事件中经历的各种害怕、担心、着急等情绪就是内隐记忆。内隐记忆以过去的经验为基础,使我们形成对世界运转方式的期待,为我们建立某种特定的心理模式。

内隐记忆和外显记忆的特点,见下表

三、探索内隐记忆和整合记忆
内隐记忆比外显记忆对我们的生活影响更大。例如,一到电影院看电影,我们就想吃爆米花;喝热水时,我们会先用嘴唇试探温度;听到某些音乐和歌曲会流泪。见到或者想到让自己害怕的事物或者人,会紧张、心跳加速、身体僵硬等。这些都是内隐记忆在起作用,没有“我正在回忆”的感觉。
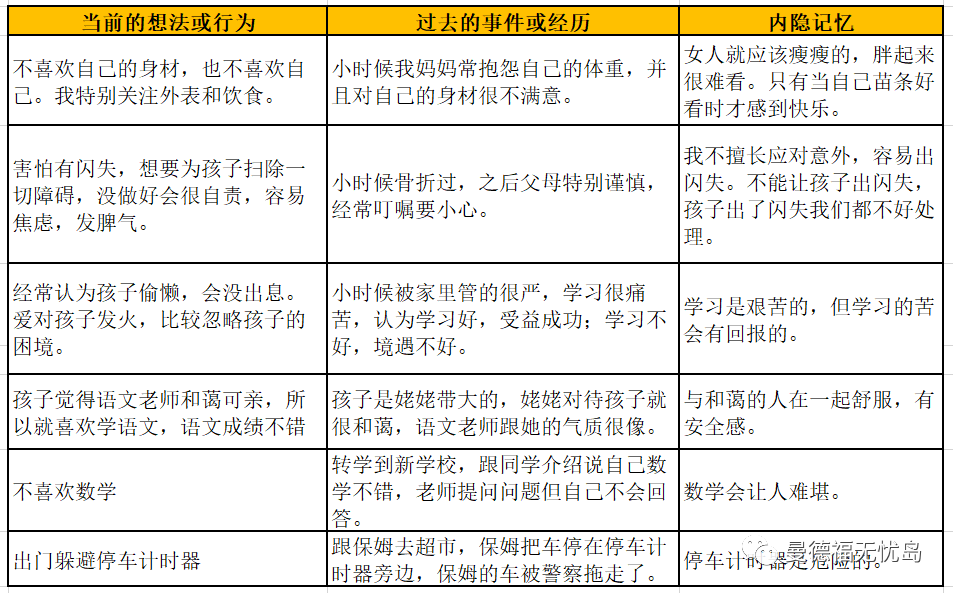
内隐记忆对生活的影响,见下表

在一开始的时候,我们讲了一位咨询师妈妈很好地处理了孩子在车祸过程中的恐惧和担心故事。但我们生活中发生的事情太多了,不可能每一件事都可以像这位妈妈一样处理地那么完美。因此,我们也不必苛责自己去做完美父母。不过,我们可以在需要的时候,帮助孩子去探索内隐记忆。我们需要花一些时间和精力,帮孩子了解从过去的经历中都吸收了哪些东西,帮他们厘清思路、感受和情绪。
在什么时候需要去探索内隐记忆呢?当孩子被害怕、生气、沮丧或其他强烈的情绪所笼罩,行为变得难以理解时,也许要考虑到内隐记忆的影响,是不是被内隐记忆所触发?这时,就可能需要尝试去探索下。
如何探索内隐记忆呢?用讲故事的方式,让内隐记忆外显化,让情绪被赋予意义,就像书里说的,“把意识之光带入内隐记忆”,隐藏的力量会弱很多,孩子就能够处理现在的事情了。当孩子把散乱的记忆碎片拼接起来,把过去整合到现在,就能够更好地了解自己当下的行为、情绪和身体感受,摆脱内隐记忆的操控。内隐记忆到外显记忆的转换,就是记忆的整合。
三、全脑教养策略
1.思维遥控器:重演记忆
促进记忆整合最有效的方式之一就是讲故事。下面通过一个案例讲述。
一个3年级小学生,叫小禾。有一天,他开始头疼,难受得上不了学,家长带着到医院看病,也查不出什么病,但小禾就是很难受,上不了学。

我请妈妈想一想小禾**天头疼是什么时候,头疼之前发生了什么特别的事情。妈妈回忆起,孩子中午带着同学去小超市买吃的,下午上学还迟到了。老师给妈妈打电话告状,妈妈到学校打了孩子。第二天就出现头疼的情况了。我请妈妈回去和小禾回溯这个故事,希望可以帮助到孩子通过整合记忆来处理孩子的情绪和感受,看看能否通过这样的方式帮小禾的身心状态有所改变。
妈妈回去跟小禾说,问了专业的老师,老师建议我们找一找你头疼的原因。这可能跟那天你带着同学到小超市买东西这个事有关,咱们一起聊聊。妈妈是平静、诚恳、关注孩子的,孩子在被关注之下,也会被妈妈带入平静和理性之中。
小禾说,那个钱是因为妈妈说中午小饭桌临时无法吃饭而给我用来吃中午饭的。虽然当天小饭桌又可以吃饭了,但是我觉得这个钱是可以花的,所以就带同学去买零食吃。但是花了钱后,就开始有点担心自己是不是做错了,和同学商量了半天,结果下午上课都迟到了。妈妈到学校打了自己,自己觉得很委屈,哭着哭着就开始头疼。第二天早上,一想到要路过学校的那个小卖部,就很不想去,同时头也疼起来。
妈妈告诉小禾,他的大脑里负责委屈、头疼、害怕小卖部的部分都联系在一起了,所以它们会一起出现。但这个事过去了,妈妈也原谅了你。妈妈那天着急打你,是妈妈不对,这个事已经过去,你仍然是妈妈的好孩子。之后连续几天,他们都在反复谈论这个过程和感受。在谈论的过程中,刚开始小禾有一些回避的东西不愿意回忆,妈妈就像书中例子那样,给孩子掌控的权力,允许小禾暂停回忆,或是先跳过不想回忆的部分,准备好的时候再回来回忆和讲述。慢慢地,小禾将完整的故事和感受都梳理和讲述了出来。两三周以后,小禾的头疼不再出现,对小超市的畏惧也淡了,不会影响正常上学。
越大的孩子,越不愿意跟你回忆痛苦的记忆,所以我们要给孩子掌控力,允许孩子按照他的节奏来回忆。这个策略又叫做“思维遥控器”。一旦孩子可以使用思维遥控器来播放自己故事的“视频”,复述的过程就会变得没有那么可怕,控制力让孩子能够正视令他们恐惧或愤怒、沮丧等强烈情绪。
2.提问和鼓励:加深记忆
这个策略可以帮助孩子及时整合记忆,减少内隐记忆碎片的发生。我们往往觉得生活不对劲,其实这是大脑整合得不够,我们对自己经历的理解不完整。我们的生命记忆越完整,我们看待事物的视角就会越多,生命就能够呈现出流淌、灵动、接纳、处事不惊的状态。
通俗来说,就是多聊天。在聊天中,整合记忆,帮助孩子理解自己的经历,并从中获益。聊天中避免说正式的谈话“今天过得怎么样”(孩子可能会回避)。父母可以通过问具体的问题或举行仪式来帮助其回忆细节,以及创造回忆的机会帮助孩子养成关注和回顾过去事件的习惯。
非正式的谈话包括:让孩子跟你说出两件发生过的事,一件没发生过的事;这一天最开心的事、最难过的事;有什么帮助过别人或者被别人帮助的事;把事情记在小纸条上,放进“记忆罐”中。之前提到的看照片回忆、记日记、画画等方式都是比较适合孩子的形式。
如果我们为孩子提供一个空间,允许他们表达自己的感受和回想遇到的让他们倍感压力的事件,可以让孩子更好地理解自己的经历,并且学会控制自己的思想和行为。你越是促进孩子记忆整合能力的发展,你就会越少见到孩子由于过去的遗留问题而对现在的事件作出非理性的反应。

下次读书会预告
10月25日(周二)晚上七点半,在“曼德福无忧岛”视频号,郭毅老师将带领我们进行第4次读书分享会,下次学习第5章的内容,让孩子更具有专注力——整合自我。加入读书会交流分享群(见下方二维码),群内有**时间的直播通知,并在直播过程中,有小助手对直播内容的的精辟总结,还可以交流育儿经验,学习养育方法。

预约无忧岛心理咨询,可添加微信小助手

无忧岛心理咨询中心成立于2015年初,是国际语境行为科学协会(ACBS)中国分会执行机构。无忧岛秉承协会宗旨,传播语境行为科学理念,致力于创建中国本土可靠的心理咨询机构。无忧岛集结国内接纳承诺疗法(ACT)专家,帮助大众提高心理灵活性和人生幸福感,与来访者共创丰富而有意义的生活。

更多心理咨询师,请点击“阅读原文”,查看无忧岛心理咨询师的介绍。
